云南瑞丽突发疫情,这件事要抓紧!
云南瑞丽突发疫情后,当地迅速采取多项防控措施 ,同时全民疫苗接种需提速以应对潜在风险。疫情基本情况3月30日,瑞丽新增本土确诊病例6例(5例中国籍、1例缅甸籍) 、无症状感染者3例(均为缅甸籍),打破内地省份“本土零新增”状态 。

云南瑞丽新冠肺炎疫情防控的教训主要体现在边境管控、网格化管理、群众防范意识三方面漏洞 ,需以“早发现 、早隔离 ”等措施筑牢防线,避免麻痹大意。 具体如下:边境管控存在漏洞,需强化防线瑞丽此次疫情暴露出边境防控的薄弱环节。两名确诊病例通过偷渡入境,说明尽管当地已采取措施 ,但仍存在未被发现的漏洞 。

月30日云南省瑞丽市新增6例本土确诊病例,新增3例无症状感染者,国家卫健委已派出工作组指导防控 ,近来病例集中于瑞丽,其他地区仍安全,但需持续关注边境防疫压力及舆情动态。疫情基本情况新增病例详情:3月30日 ,云南省瑞丽市新增6例本土确诊病例和3例无症状感染者,其中4例为缅甸籍。

云南瑞丽畹町全区实行全员居家隔离,是因当地疫情形势升级 ,为保障群众生命安全和身体健康,依据上级指示并结合实际采取的防控措施。
肥城市疫情防控紧急提醒2021年7月4日,云南省德宏州瑞丽市新增3例本土确诊病例 ,瑞丽市已启动突发公共卫生事件III级响应 。

截至8月18日24时新型冠状病毒肺炎疫情最新情况
〖壹〗、累计病例情况:截至8月18日24时,现有确诊病例7760例(其中重症病例24例)。累计治愈出院病例225197例,累计死亡病例5226例,累计报告确诊病例238183例 ,无现有疑似病例。累计追踪到密切接触者5009964人,尚在医学观察的密切接触者226831人 。
〖贰〗、新增确诊病例:全国31个省(自治区、直辖市)和新疆生产建设兵团报告新增确诊病例46例。境外输入病例41例,分布如下:天津11例 ,广东10例,云南6例,上海5例 ,福建4例,北京1例,内蒙古1例 ,浙江1例,河南1例,四川1例。本土病例5例 ,分布如下:江苏3例,上海1例,云南1例 。
〖叁〗 、截至2022年8月7日24时,河南省新型冠状病毒肺炎疫情情况如下:新增病例情况本土病例:新增本土无症状感染者25例 ,具体分布为商丘市宁陵县13例、梁园区5例、民权县4例,郑州市新郑市3例;无新增本土确诊病例和疑似病例。境外输入病例:新增境外输入无症状感染者1例,无新增境外输入确诊病例和疑似病例。
〖肆〗 、累计治愈出院病例86267例 。累计死亡病例4636例。累计报告确诊病例91316例。现有疑似病例11例 。累计追踪到密切接触者1032227人 ,尚在医学观察的密切接触者8987人。无症状感染者情况:新增无症状感染者9例,均为境外输入。当日转为确诊病例2例,其中境外输入1例。当日解除医学观察18例 ,均为境外输入 。
〖伍〗、截至4月8日24时,新型冠状病毒肺炎疫情最新情况如下:新增确诊病例:全国31个省(自治区、直辖市)和新疆生产建设兵团报告新增确诊病例1350例。
4月16日0时至24时,云南无新增确诊病例和无症状感染者
〖壹〗 、新增情况:4月20日0时至24时,云南未报告新增确诊病例和无症状感染者 ,表明当日疫情形势平稳,未出现新的本土或境外输入病例。境外输入确诊病例累计及现有情况:累计境外输入确诊病例10例,其中6例已治愈出院 ,剩余4例仍在接受治疗 。
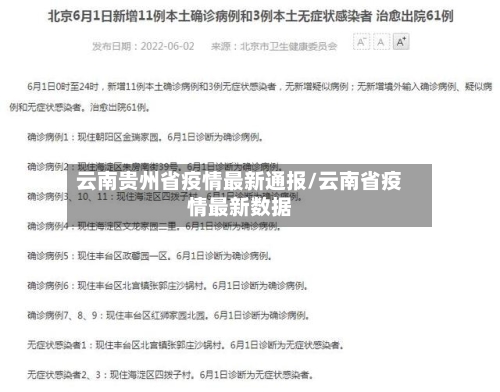
〖贰〗、月2日0—24时,云南省新增本土新冠肺炎确诊病例7例(含1例无症状感染者转确诊病例),均在瑞丽市。 具体信息如下:新增本土确诊病例详情病例1:女,27岁 ,缅甸籍,普通型,由无症状感染者转为确诊病例。病例2:女 ,37岁,中国籍,轻型 。病例3:女 ,28岁,中国籍,轻型。
〖叁〗、月31日0时至24时 ,云南省瑞丽市新增本土确诊病例6例 、无症状感染者23例。钟南山等专家强调接种新冠疫苗的必要性,呼吁民众尽快接种 。
云南本土确诊+3!瑞丽:即日起所有人员非必要不进出
云南省4日新增3例本土确诊病例,均在瑞丽全员核酸检测中发现;瑞丽自7月5日8时起实施所有人员非必要不进出管控措施 ,并开展城区全员核酸检测。
月4日0时至24时,云南省新增本土确诊病例3例,均为瑞丽市全员核酸检测中发现,具体信息如下:病例1:男 ,51岁,中国籍,普通型;病例2:男 ,34岁,缅甸籍,普通型;病例3:男 ,48岁,中国籍,轻型。
月5日8时起 ,云南瑞丽实施所有人员非必要不进出管控措施,具体规定如下:管控时间与范围自2021年7月5日8时起,瑞丽市全域实行人员流动限制 ,非必要情况下禁止人员进出 。此举旨在加强疫情防控,减少人员流动带来的传播风险。
贵州通报一例境外输入型无症状感染者调查处置情况
〖壹〗、月17日,贵州省通报一例境外输入型无症状感染者,该病例在入黔后全程闭环管理 ,相关接触者核酸检测均为阴性,群众不必恐慌。病例基本情况该感染者于2021年5月31日从境外乘民航班机回国,在广州入境并完成14天集中隔离。6月15日解除隔离后 ,乘高铁返回贵州,6月16日抵达贵阳后立即转运至织金县集中隔离点,并采集咽拭子样本 。
〖贰〗、杭州市通报一起医师故意泄露流调报告内容事件 ,涉事医师林某因侵犯他人隐私被行政拘留五日。事件背景:1月6日,杭州市在通报一例境外输入复阳无症状感染者时,发现该感染者的身份信息 、联系电话等个人信息在互联网上大面积传播。同时 ,公安机关还查处了两则在网上散布涉疫谣言的违法行为 。
〖叁〗、发现过程:12月10日,宜兴市对集中隔离人员(外省确诊病例密接)进行例行核酸检测时,发现1人结果呈阳性 ,初步诊断为新冠肺炎无症状感染者。感染者行程及处置情况:该无症状感染者于12月6日在外省与确诊病例有密切接触史。
〖肆〗、黑龙江、广东 、江苏、广西、贵州 、云南:各1例 转归与解除观察:当日53例无症状感染者转为确诊(均为本土),7043例解除医学观察(上海占6755例) 。境外输入情况 新增境外输入确诊11例(福建7例,广东2例,上海、云南各1例) ,现有境外输入确诊195例(无重症)。
〖伍〗、四川昨日(1月19日)新增境外输入无症状感染者1例,具体情况如下:感染者来源及行程:该无症状感染者于1月5日自尼日利亚乘机抵达成都,入境后即进行集中隔离。1月19日经核酸检测和专家会诊 ,诊断为无症状感染者 。当日疫情数据汇总确诊病例:无新增确诊病例,新增治愈出院5例,无新增疑似病例和死亡病例。
〖陆〗 、全国疫情核心数据 新增确诊:6例(境外输入) ,无本土新增。治愈出院:当日新增19例,累计治愈出院78693例 。现有病例:现有确诊284例(含重症3例),境外输入现有确诊86例(含重症2例)。无症状感染者:新增4例(境外输入) ,尚在医学观察110例(境外输入87例)。
截至12月15日24时新型冠状病毒肺炎疫情最新情况
新增无症状感染者:9例,其中境外输入4例。当日转为确诊病例:1例,为境外输入 。当日解除医学观察:5例 ,均为境外输入。尚在医学观察无症状感染者:199例,其中境外输入181例。港澳台地区疫情情况:累计通报确诊病例:8509例 。香港特别行政区:7721例(出院6345例,死亡123例)。澳门特别行政区:46例(出院46例)。
截至12月15日24时,据31个省和新疆生产建设兵团报告 ,现有确诊病例34707例,累计治愈出院病例334119例,累计死亡病例5235例 ,累计报告确诊病例374075例,现有疑似病例19例 。累计追踪到密切接触者15205242人,尚在医学观察的密切接触者446786人。累计收到港澳台地区通报确诊病例9014564例。
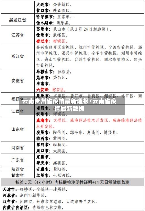
苏州市3例 所有病例均在定点医院隔离治疗 。新增本土无症状感染者:99例 南京市12例 无锡市10例 苏州市34例 扬州市23例 镇江市19例 宿迁市1例 所有无症状感染者均在定点医院接受隔离医学管理。新增境外输入无症状感染者:3例 未明确具体来源地区。
本文来自作者[南城]投稿,不代表善友号立场,如若转载,请注明出处:https://wap.syjjh.com/gongyi/15477.html
评论列表(4条)
我是善友号的签约作者“南城”!
希望本篇文章《云南贵州省疫情最新通报/云南省疫情最新数据》能对你有所帮助!
本站[善友号]内容主要涵盖:善友号,生活百科,小常识,生活小窍门,百科大全,经验网,游戏攻略,新游上市,游戏信息,端游技巧,角色特征,游戏资讯,游戏测试,页游H5,手游攻略,游戏测试,大学志愿,娱乐资讯,新闻八卦,科技生活,校园墙报
本文概览:云南瑞丽突发疫情,这件事要抓紧!云南瑞丽突发疫情后,当地迅速采取多项防控措施,同时全民疫苗接种需提速以应对潜在风险...