江西南城有没有疫情
〖壹〗、没有。江西南城县位于江西省东部、抚州市中部,居盱江下游。东邻资溪县 、黎川县 ,南连南丰县、黎川县,西毗宜黄县、临川区,北靠临川区 、金溪县 。经查询该地疫情防控中心了解到江西南城没有疫情 ,属于常态化管理区域。按照国家有关规定,高中风险地区及所在县(市、区、旗)人员严格限制出行。

〖贰〗 、抚州南城现在没疫情 。南城街道新型冠状病毒肺炎疫情防控指挥部通告。

〖叁〗、需要。天津,简称“津” ,别称津沽、津门,是中华人民共和国省级行政区 、直辖市、国家中心城市 。根据江西省防控疫情中心显示2022年现已没有疫情,但必须需要进行隔离7天 ,核酸检测做到一天一检,做好个人防护。
〖肆〗、如有发热 、腹泻、乏力等不适症状,应做好个人防护 ,避免乘坐公共交通工具,尽快到当地定点医疗机构发热门诊就诊。望广大群众自觉遵守相关疫情防控法律法规,不造谣、不信谣、不传谣,积极主动落实相关疫情防控措施 。

江西回四川需要核酸检测吗?(最新要求)
江西回四川是否需要核酸检测需根据具体地区判定 ,部分地区需隔离并多次检测,部分地区查验核酸报告或建议检测。具体如下:上饶市铅山县,九江市柴桑区来(返)川人员:实施居家或集中隔离 ,每3天进行1次核酸检测,直至离开旅居地满14天为止。来(返)川人员需主动向入住酒店 、单位、社区或居(村)委会报备 。
四川成都:6月26日,据成都发布 ,所有来(返)川人员,无须提供核酸检测阴性证明。但须查验健康码和通信行程卡,并在各查验点通过“四川天府健康通 ”扫描“入川即检特殊场所码”。
管控要求:所有来川人员需提供48小时内核酸检测阴性证明 ,配合查验健康码、通信行程卡,并在入川后24小时内再进行1次核酸检测。
江西省有疫情吗?
〖壹〗 、江西省有疫情,12月5日 ,江西省卫健委网站发布《江西省进一步优化疫情防控工作有关措施的公告》:除规定的重点岗位人群外,不再开展常态化核酸检测,其他人员实行“愿检尽检” 。各地要合理布局核酸检测点,继续提供便民检测服务。
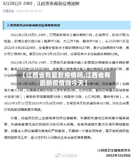
〖贰〗、月16日0-24时 ,江西省新增本土确诊病例2例,新增本土无症状感染者7例,无新增境外输入病例 ,疫情防控形势依然严峻复杂,需持续做好个人防护与配合防控工作。疫情数据详情新增本土确诊病例:2例,均位于南昌市 。新增本土无症状感染者:7例 ,均位于南昌市。境外输入病例:无新增确诊病例及无症状感染者。
〖叁〗、有 。将通过查询江西疫情官方网站显示,2022年11月11日江西省新增本土无症状感染者9例(南昌市1例,在进贤县 ,为省外输入病例;萍乡市8例,其中经开区7例 、湘东区1例)。
〖肆〗、近三天,全省5个设区市报告了外省输入新冠肺炎感染者 ,且江西省周边有的省份疫情仍处于发展阶段,各省之间人员往来、交流合作密切,输入风险持续上升,防控形势日趋严峻。在3月15日新闻发布会上 ,江西省疫情防控指挥部疫情防控组组长 、省卫生健康委党组成员、一级巡视员曾传美告诉记者 。
江西封了几个城市
〖壹〗、近来,江西省全省各地市均属于疫情风险等级的低风险地区,2021年江西已经宣布封城的城市不存在 ,江西并没有封村封路;2021年江西已经宣布封城的城市虽然近来官方没有发布2021封城通告,但本土确诊病例的“零增长 ”并不等于“零风险”,当前春节临近 ,人流 、物流高峰期间,防控任务依然艰巨繁重。
〖贰〗、江西,一直都是一处旅游热门城市 ,最近疫情的发生,让很多的地方都开始了封闭管理了,我们今天就来了解一下江西这里 ,最近都有哪些地方开始进行着封闭的管理吧! 南昌 2月2日,南昌进贤县新型冠状病毒感染的肺炎疫情防控应急指挥部发布公告,对进贤县民和镇云桥中路施家安置房施家口第二排房屋全面实施封闭管理。
〖叁〗、0月份江西万年因为疫情封闭管理 。通过查询相关公开信息显示,江西省上饶市万年县因新冠疫情影响 ,实施全面封控管理,封控管理时间暂定为2022年10月11日0时起,结束时间未定 ,截止2022年10月27日万年县继续实施封控管理。
〖肆〗、秦朝统一六国后,全国设三十六郡,江西属九江郡 ,置庐陵县 、新淦县、南壄县。而江西作为明确的区域建制,则始于汉高帝初年。时设豫章郡,郡治南昌县 。公元291年 ,设江州,治所南昌,后迁至浔阳郡(九江市) ,其主体为江西地区原有郡县。隋代的江西地区设有7郡24县。至唐时增加到8州37县 。
刚刚,江西通报最新疫情情况
〖壹〗、江西省最新疫情情况通报:2022年7月30日0-24时,江西省疫情情况如下:本土确诊病例:无新增本土确诊病例报告。新增治愈出院1例,在南昌市。从2020年1月至2022年7月30日24时,全省累计报告本土确诊病例1397例 ,累计出院病例1392例 。截至2022年7月30日24时,全省现有本土住院确诊病例4例。
〖贰〗 、江西检察机关在疫情期间实现群众信访诉求回复率100%,2019年3月以来整体回复率保持高位运行。以下是详细情况:新闻发布会核心内容6月8日 ,江西省检察院召开新闻发布会,通报2019年3月至2023年5月期间“群众信访件件有回复”工作成效,并发布典型案例 。
〖叁〗、新增确诊病例:全国31个省(自治区、直辖市)和新疆生产建设兵团报告新增确诊病例72例。境外输入病例:31例(分布:广东9例 ,上海7例,福建5例,内蒙古2例 ,浙江2例,北京 、天津、辽宁、江西 、河南、四川各1例)。含7例由无症状感染者转为确诊病例(广东4例,天津1例 ,福建1例,河南1例) 。
11月19日江西省新增本土无症状感染者14例
022年11月19日0-24时,江西省新增本土无症状感染者14例,南昌市6例 ,其中西湖区2例、南昌县1例 、经开区3例,均为省外输入病例;九江市1例,在都昌县 ,为省外输入病例;鹰潭市4例,均在贵溪市;赣州市1例,在南康区;吉安市1例 ,在吉州区,为省外输入病例;抚州市1例,在临川区。解除隔离医学观察9例。
022年11月19日0-24时 ,江西省新增本土无症状感染者14例,南昌市6例,其中西湖区2例、南昌县1例、经开区3例 ,均为省外输入病例;九江市1例,在都昌县,为省外输入病例;鹰潭市4例,均在贵溪市;赣州市1例 ,在南康区;吉安市1例,在吉州区,为省外输入病例;抚州市1例 ,在临川区。
截至2022年11月14日24时,全省现有境外输入确诊病例2例 。
本文来自作者[南城]投稿,不代表善友号立场,如若转载,请注明出处:https://wap.syjjh.com/gongyi/15936.html
评论列表(4条)
我是善友号的签约作者“南城”!
希望本篇文章《【江西省有最新疫情吗,江西省有最新疫情吗今天】》能对你有所帮助!
本站[善友号]内容主要涵盖:善友号,生活百科,小常识,生活小窍门,百科大全,经验网,游戏攻略,新游上市,游戏信息,端游技巧,角色特征,游戏资讯,游戏测试,页游H5,手游攻略,游戏测试,大学志愿,娱乐资讯,新闻八卦,科技生活,校园墙报
本文概览:江西南城有没有疫情〖壹〗、没有。江西南城县位于江西省东部、抚州市中部,居盱江下游。东...