境外输入拉响警报-全国疫情数据分析-截止3月5日
截至3月5日,全国新增病例143例 ,其中境外输入病例16例,疫情防控面临境外输入压力,需持续保持警惕 。境外输入病例情况总体数据:3月5日 ,全国新增病例143例,其中湖北省新增126例,非湖北省新增17例。非湖北省新增病例中 ,16例为境外输入,1例为本土病例。境外输入病例来源:甘肃省:11例,均来自伊朗 。

今日民航局官宣熔断航班LO93航班(波兰航空)因累计输入10例确诊病例 ,触发熔断机制,3月9日、16日 、23日、30日四班航班取消。CZ3040航班(南方航空)因输入病例触发熔断,3月8日、15日两班航班取消。

截至2020年3月16日,马尔代夫累计确诊新冠病毒13例 ,均为输入性病例,尚未出现本地传播 。

东京拉响警报与大阪唾液检测反映日本疫情新动态,同时日本暂不实施9月入学制 ,以下是具体情况:东京拉响警报:疫情反弹迹象明显新增确诊人数上升:6月5日,东京都新增20人确诊,连续五天日增感染者在2位数;6月6日 ,新增26人确诊,连续三天日增感染者超20人。
新冠疫情下的全球挑战与应对局部疫情反弹近期,中国云南省瑞丽市因境外输入和本地病例叠加 ,感染人数快速上升,凸显了边境地区疫情防控的复杂性。全球范围内,病毒变异和疫苗分配不均仍威胁公共卫生安全 。中国疫苗接种进展中国加速推进新冠疫苗接种 ,首批计划覆盖5000万人次,为构建群体免疫屏障提供关键支撑。
还有一个原因是当地政府没有重视归国的人员在那个时期疏于管理。(二)哈尔滨疫情又扩散开,东北地区疫情又拉响警报东北疫情出现的另一个省市是哈尔滨市,哈尔滨的疫情也是由于国外的来源 ,有从国外回来的人到了哈尔滨地区滞留之后。感染了哈尔滨当地的多名居民 。
山东现在什么地方有疫情
〖壹〗 、威海、滨州、枣庄 、青岛:根据最新的山东省疫情防控信息,截至2023年,威海、滨州、枣庄 、青岛的部分区域仍存在疫情。 山东省疫情防控信息:请借鉴最新的官方数据 ,以获取准确的疫情信息。 山东省简介:山东省,简称“鲁 ”,别称齐鲁、东鲁、海右、海岱 ,省会济南,位于中国华东地区,是一个拥有丰富历史和文化的沿海省份 。
〖贰〗 、截止于2022年11月3日 ,山东有疫情的城市有聊城市(3个)、德州市(1个)、临沂市(17个) 、日照市(15个)、青岛市(5个)、济南市(2个) 、聊城市(4个)、德州市(4个)、临沂市(14个) 、日照市(14个)、威海市(1个)、枣庄市(74个) 、淄博市(9个)、青岛市(3个)、济南市(1个)。
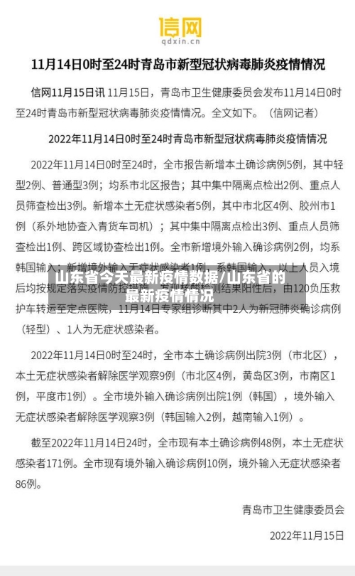
〖叁〗、022年11月9日0时至24时,全省报告新增本土确诊病例6例,其中青岛3例 ,2例系集中隔离点检出,1例为省外返鲁人员,系跨区域协查检出。枣庄2例,均系社区筛查检出 。济宁1例 ,系主动就诊检出。

1天新增1268例感染,从吉林市出来的人都去哪儿了?
〖壹〗 、从吉林市出来的人主要在吉林省内流动,其次是前往黑龙江省、辽宁省、河北省等地,具体迁出城市目的地包括吉林省内多市及哈尔滨 、沈阳、北京、大连 、上海等城市。 以下是详细分析:整体迁出方向根据健康时报基于百度迁徙大数据的分析 ,从吉林市离开的人主要在吉林省内流动,其次是流向黑龙江省、辽宁省、河北省等周边省份 。
本文来自作者[南城]投稿,不代表善友号立场,如若转载,请注明出处:https://wap.syjjh.com/gongyi/16185.html
评论列表(4条)
我是善友号的签约作者“南城”!
希望本篇文章《山东省今天最新疫情数据/山东省的最新疫情情况》能对你有所帮助!
本站[善友号]内容主要涵盖:善友号,生活百科,小常识,生活小窍门,百科大全,经验网,游戏攻略,新游上市,游戏信息,端游技巧,角色特征,游戏资讯,游戏测试,页游H5,手游攻略,游戏测试,大学志愿,娱乐资讯,新闻八卦,科技生活,校园墙报
本文概览:境外输入拉响警报-全国疫情数据分析-截止3月5日截至3月5日,全国新增病例143例,其中境外输入病例16例...