云南河口属于什么风险,云南河口疫情风险等级
〖壹〗、云南省内的疫情风险等级分为高风险 、中风险和较低风险三个级别 。根据最新信息,云南河口并未被列入高风险或中风险地区 ,因此属于较低风险地区。防控措施 尽管河口属于较低风险地区,但云南省仍采取了一系列防控措施来应对疫情,包括加强口岸防控、社区管理等。

〖贰〗、云南红河州来厦门是否需要隔离 ,需根据出发地风险等级判断,中高风险地区需隔离,低风险地区需健康监测和核酸检测 。具体如下:中高风险地区:红河州中高风险地区应暂缓来(返)厦 ,待所在地区风险等级降至低风险后方可来(返)厦。近来红河州有一个中风险地区,为红河州河口县河口农场23队。

〖叁〗 、中风险地区 。通过查询资料,截止到2022年9月24日,云南河口一地划为中风险地区 ,河口瑶族自治县位于红河哈尼族彝族自治州东南部,隔红河与越南老街市、谷柳市相望,是云南省唯一一个以瑶族为主体的自治县。
〖肆〗、不是。根据国务院联防联控机制有关规定 ,经综合评估研判,河口县应对新冠肺炎疫情防控工作领导小组指挥部研究决定,截止到2022年2月19日起 ,将河口县河口农场23队划为中风险地区。非必要不外出,也不要进云南河口,若非要来 ,必须要带48小时核酸检测,还有健康码绿码,行程卡等才能进云南 。
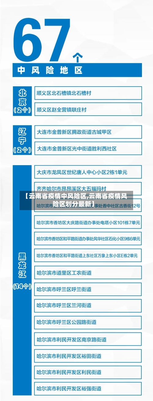
云南中风险地区名单
〖壹〗 、云南省共划定有毒野生菌中毒高风险地区7个 ,分别为宜良县、红塔区、华宁县、新平县 、澜沧县、墨江县、砚山县。
〖贰〗 、截止2022年04月30最新数据显示云南地区近来没有中或者高风险区域。高风险区域指的是累计新冠确诊病例有超过50例,同时14天内是有聚集性疫情出现 。中风险地区指的是14天内有新增加确诊病例,累计新冠确诊病例没有超过50例总计新冠确诊病例超过了50例,14天之内并未出现聚集性疫情。
〖叁〗、**边境地区**:云南省与缅甸、老挝和越南三国交界 ,拥有漫长的边境线。在某些情况下,边境地区可能会因为国家安全 、疫情防控等原因而实施临时管控措施 。这些措施可能包括限制人员流动、加强边境检查等。因此,在计划前往云南边境地区旅游时 ,务必提前了解当地政策和安全状况。

瑞丽5地调为中风险,具体是哪5个地方?
经过多方人员的努力,受到境外新冠肺炎疫情影响的我国云南省瑞丽市,近来的情况已经有了好转 ,这次经过专家组的评估,确认了瑞丽市有5个地区调整为中风险地区:瑞丽市姐告国门社区,勐卯镇鑫盛时代家园小区、瑞京路红砖厂 、星河蓝湾小区、团结村委会金坎 。
中风险地区6个:鑫盛时代佳园小区 ,瑞京路红砖厂,星河蓝湾小区,双卯村民小组 ,下弄安村民小组,珠宝街老食品厂家属区。其他地区为低风险地区。4月1日云南瑞丽市5地调整为中风险地区 4月1日,瑞丽市新冠肺炎疫情防控工作指挥部发布通告,划定瑞丽市姐告国门社区等5个中风险地区 。
自2021年12月16日起 ,西安市新增5个中风险地区,具体信息如下:西安市经开区:长大南路356号长安大学渭水校区住宅小区10号楼3单元。该区域位于经开区,涉及长安大学渭水校区住宅小区内特定楼栋单元。
理财风险评估分为RRRRR5五个级别。R1(谨慎)低风险类别 ,本金保证,损失概率为零 。产品包括国债、存款产品 、保本理财等。 R2(稳健)低、中风险,非盈亏平衡 ,亏损概率接近于零,如银行现行理财产品、大多数银行理财产品等。
四川省绵阳市:调整区域:涪城区吴家镇惠科路1号厂区 。调整依据:经省、市专家研判,并报绵阳市应对新冠肺炎疫情应急指挥部同意后调整。
022年5月22日起 ,北京市朝阳区2地 、通州区1地风险等级下调,其中朝阳区建外街道南郎社区降为低风险地区,朝阳区劲松街道农光东里社区、通州区新华街道如意社区降为中风险地区。 具体调整情况如下:朝阳区劲松街道农光东里社区:近14天累计报告5例本土确诊病例 ,即日起由高风险地区降为中风险地区 。
本文来自作者[南城]投稿,不代表善友号立场,如若转载,请注明出处:https://wap.syjjh.com/gongyi/22472.html
评论列表(4条)
我是善友号的签约作者“南城”!
希望本篇文章《【云南省疫情中风险区,云南省疫情风险区划分最新】》能对你有所帮助!
本站[善友号]内容主要涵盖:善友号,生活百科,小常识,生活小窍门,百科大全,经验网,游戏攻略,新游上市,游戏信息,端游技巧,角色特征,游戏资讯,游戏测试,页游H5,手游攻略,游戏测试,大学志愿,娱乐资讯,新闻八卦,科技生活,校园墙报
本文概览:云南河口属于什么风险,云南河口疫情风险等级〖壹〗、云南省内的疫情风险等级分为高风险、中风险和较低风险三个级别...